深入Vue源码理解diff算法

计算两颗树的结构差异并进行转化,传统的diff算法是通过循环递归对每个节点进行依次对比,算法复杂度达到 O(n^3) ,n是树的节点数,这个有多可怕呢?——如果要展示1000个节点,得执行上亿次比较。。即便是CPU快能执行30亿条命令,也很难在一秒内计算出差异。

最开始经典的深度优先遍历算法,其复杂度为O(n^3),存在高昂的diff成本。然后cito.js的横空出世,提出两项优化方案,使用key实现移动追踪及基于key的编辑长度距离算法应用(算法复杂度 为O(n^2))。但这样的diff算法太过复杂了,于是后来者snabbdom将kivi.js进行简化,去掉编辑长度距离算法,调整两端比较算法。速度略有损失,但可读性大大提高。再之后,就是著名的Vue2.0 把snabbdom整个库整合掉了。

所以如果觉得直接看Vue的diff算法太多干扰,可以直接对照着snabbdom,方便梳理Vue diff的核心代码。本文从组件Watcher中触发updateComponent开始讲解,每段代码前都会附带基于Vue v2.6.11版本的源码Github地址。

Watcher触发diff

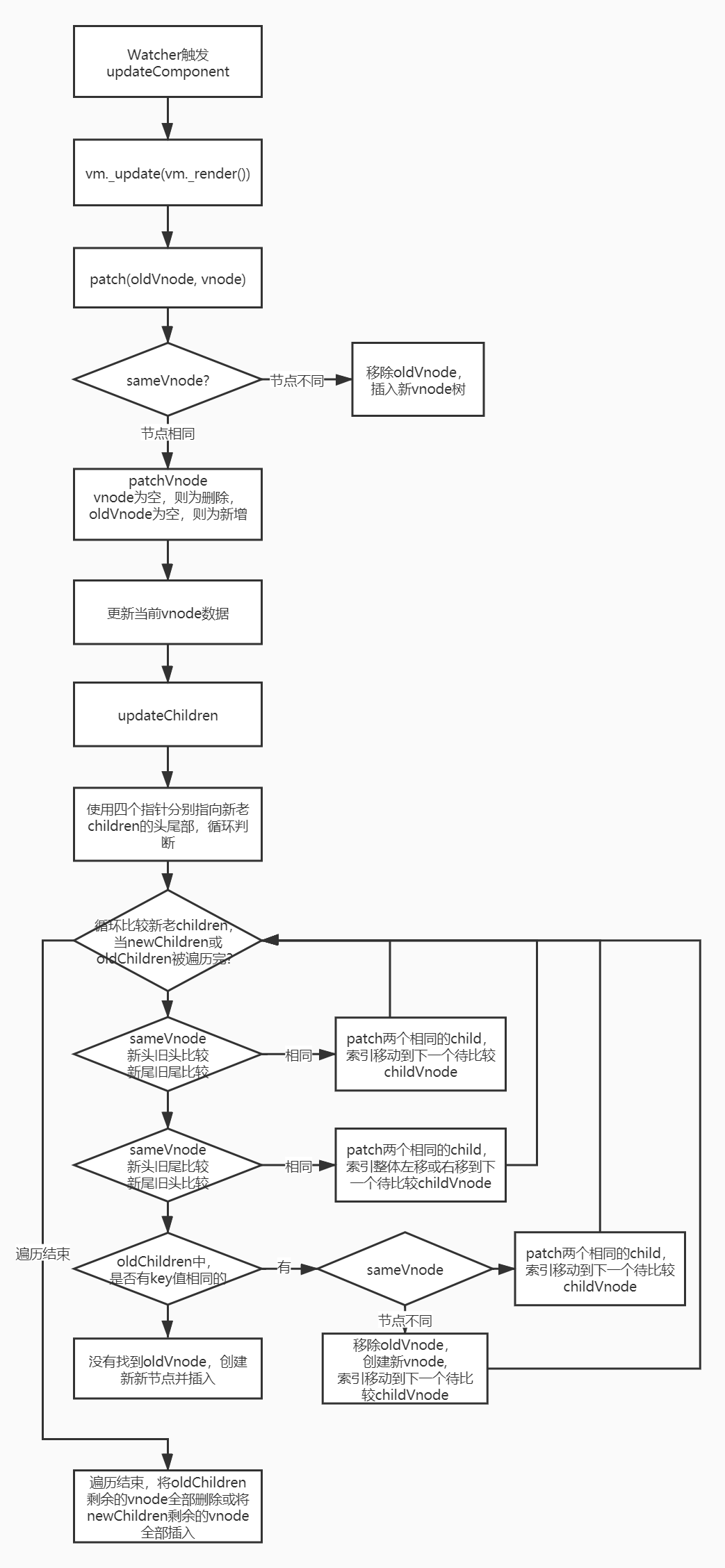
Watcher监听到data发生变化后,触发updateComponent,调用vm._render()生成新的vnode树,传入vm._update中。

1
2
3
4
5
6
7
8
// https://github.com/vuejs/vue/blob/v2.6.11/src/core/instance/lifecycle.js#L197
new Watcher(vm, updateComponent, noop, {
before () {
if (vm._isMounted && !vm._isDestroyed) {
callHook(vm, 'beforeUpdate')
}
}
}, true /* isRenderWatcher */)
1
2
3
4
// https://github.com/vuejs/vue/blob/v2.6.11/src/core/instance/lifecycle.js#L189
updateComponent = () => {
vm._update(vm._render(), hydrating)
}

Vue原型上的_update方法将当前vm上保存着上一次render的vnode树,将新render的vnode和oldVnode传入patch中,就开始diff了。

1
2
3
4
5
6
7
8
9
10
11
12
// https://github.com/vuejs/vue/blob/v2.6.11/src/core/instance/lifecycle.js#L59
Vue.prototype._update = function (vnode: VNode, hydrating?: boolean) {
// ...
if (!prevVnode) {
// initial render
vm.$el = vm.__patch__(vm.$el, vnode, hydrating, false /* removeOnly */)
} else {
// updates
vm.$el = vm.__patch__(prevVnode, vnode)
}
// ...
}

__patch__方法是由src/core/vdom/patch下的createPatchFunction方法返回的一个闭包函数的,然后赋值到Vue的原型上的,

1
2
// https://github.com/vuejs/vue/blob/v2.6.11/src/platforms/web/runtime/patch.js#L12
export const patch: Function = createPatchFunction({ nodeOps, modules })
1
2
// https://github.com/vuejs/vue/blob/v2.6.11/src/platforms/web/runtime/index.js#L34
Vue.prototype.__patch__ = inBrowser ? patch : noop

执行patch

  • 如果oldVnode不为空,vnode为空,则直接销毁oldVnode的真实DOM
  • 如果oldVnode为空,vnode不为空,则为vnode创建一个新的真实DOM
  • 如果oldVnodevnode是相同节点,执行patchVnode(oldVnode, vnode)
  • 如果oldVnodevnode不是相同节点,删除oldVnode,创建新的vnode并插入
1
2
3
4
5
6
7
8
9
10
11
12
13
14
15
16
17
18
19
20
21
22
23
24
25
26
27
28
29
30
31
32
33
34
35
36
37
38
39
40
41
42
43
44
45
46
47
// https://github.com/vuejs/vue/blob/v2.6.11/src/core/vdom/patch.js#L70
export function createPatchFunction (backend) {
// ...

// https://github.com/vuejs/vue/blob/v2.6.11/src/core/vdom/patch.js#L700
return function patch (oldVnode, vnode, hydrating, removeOnly) {
// 如果oldVnode不为空,vnode为空,则直接销毁oldVnode
if (isUndef(vnode)) {
if (isDef(oldVnode)) invokeDestroyHook(oldVnode)
return
}

let isInitialPatch = false
const insertedVnodeQueue = []

// 如果oldVnode为空,vnode不为空,则创建一个新vnode
if (isUndef(oldVnode)) {
createElm(vnode, insertedVnodeQueue)
} else {
// ...
// 相同的节点,执行patchVnode
if (sameVnode(oldVnode, vnode)) {
patchVnode(oldVnode, vnode, insertedVnodeQueue, null, null, removeOnly)

// 不相同的节点,删除oldVnode,创建新的vnode并插入
} else {
// ...
// create new node
createElm(
vnode,
insertedVnodeQueue,
// ...
)
// ...
// destroy old node
if (isDef(parentElm)) {
removeVnodes(parentElm, [oldVnode], 0, 0)
} else if (isDef(oldVnode.tag)) {
invokeDestroyHook(oldVnode)
}
}
}
// 调用Insert回调
invokeInsertHook(vnode, insertedVnodeQueue, isInitialPatch)
return vnode.elm
}
}

patchVnode

到了patchVnode方法这里,就正式开始进行递归diff了,这个方法会根据oldVnodevnodedata的差异,更新对应的真实DOM,并且对真实DOM的children继续执行patchVnode递归更新。

1
2
3
4
5
6
7
8
9
10
11
12
13
14
15
16
17
18
19
20
21
22
23
24
25
26
27
28
29
30
31
32
33
34
35
36
37
38
39
40
41
42
43
// https://github.com/vuejs/vue/blob/v2.6.11/src/core/vdom/patch.js#L501
function patchVnode (
oldVnode,
vnode,
insertedVnodeQueue,
ownerArray,
index,
removeOnly
) {
if (oldVnode === vnode) {
return
}
//...
const elm = vnode.elm = oldVnode.elm
//...
const oldCh = oldVnode.children
const ch = vnode.children
// 调用cbs中update方法,更新真实DOM
if (isDef(data) && isPatchable(vnode)) {
for (i = 0; i < cbs.update.length; ++i) cbs.update[i](oldVnode, vnode)
if (isDef(i = data.hook) && isDef(i = i.update)) i(oldVnode, vnode)
}
if (isUndef(vnode.text)) {
// 如果都有children,则执行updateChildren
if (isDef(oldCh) && isDef(ch)) {
if (oldCh !== ch) updateChildren(elm, oldCh, ch, insertedVnodeQueue, removeOnly)
// 如果只有新vnode有children,则将vnode的所有children插入到当前vnode对应的真实DOM下
} else if (isDef(ch)) {
//...
// 清空oldVnode的texContent
if (isDef(oldVnode.text)) nodeOps.setTextContent(elm, '')
addVnodes(elm, null, ch, 0, ch.length - 1, insertedVnodeQueue)
} else if (isDef(oldCh)) {
removeVnodes(elm, oldCh, 0, oldCh.length - 1)
} else if (isDef(oldVnode.text)) {
nodeOps.setTextContent(elm, '')
}
// 如果是文本节点,则更新真实textContent
} else if (oldVnode.text !== vnode.text) {
nodeOps.setTextContent(elm, vnode.text)
}
//...
}

更新真实DOM的方法存在了cbs变量中,是由createPatchFunction方法调用的时候,根据传入的modules生成的。这里是为了不同平台使用不同的更新真实DOM方式,因此modules可以由src/platforms/web/runtime/modules/index.jssrc/platforms/weex/runtime/modules/index.js导出,分别用于支持web环境或weex环境。

modules会导出形如下面这样的格式

1
2
3
4
5
6
7
8
9
10
11
12
13
14
// https://github.com/vuejs/vue/blob/v2.6.11/src/platforms/web/runtime/modules/attrs.js#L116
// https://github.com/vuejs/vue/blob/v2.6.11/src/platforms/web/runtime/modules/transition.js#L332
// https://github.com/vuejs/vue/blob/v2.6.11/src/platforms/web/runtime/modules/index.js
export default [
{
create: function doAttrsCreate() {},
update: function doAttrsUpdate() {},
},
{
create: function doTransitionCreate() {},
activate: function doTransitionActivate() {},
remove: function doTransitionRemove() {},
},
]
1
2
// https://github.com/vuejs/vue/blob/v2.6.11/src/core/vdom/patch.js#L33
const hooks = ['create', 'activate', 'update', 'remove', 'destroy']
1
2
3
4
5
6
7
8
9
10
11
12
13
14
15
16
17
18
// https://github.com/vuejs/vue/blob/v2.6.11/src/core/vdom/patch.js#L70
export function createPatchFunction (backend) {
let i, j
const cbs = {}

const { modules, nodeOps } = backend

// 根据传入modules的初始化cbs
for (i = 0; i < hooks.length; ++i) {
cbs[hooks[i]] = []
for (j = 0; j < modules.length; ++j) {
if (isDef(modules[j][hooks[i]])) {
cbs[hooks[i]].push(modules[j][hooks[i]])
}
}
}
// ...
}

updateChildren

updateChildren方法会对传入的oldChnewCh进行启发式diff,算法里对几种最常见的vnode变更情况做了优化:

  • oldCh和newCh的头和头进行比较
  • oldCh和newCh的尾和尾进行比较
  • oldCh和newCh的头和尾进行比较
  • oldCh和newCh的尾和头进行比较

oldStartIdxoldEndIdxnewStartIdxnewEndIdx保存着当前比较的vnode的下标,头部比较成功后,idx就往尾部移动,尾部比较成功后,idx头部移动。

oldCh头部和newCh尾部比较成功后,则将oldCh尾部的节点移动插入到newCh的头部,oldCh尾部和newCh头部比较成功后,也是一样将oldCh头部的节点移动插入到newCh的尾部。

当循环结束的时候,则可能是oldStartIdx > oldEndIdx(oldCh已经被遍历完了)或者newStartIdx <= newEndIdx(newCh已经被遍历完了),如果是oldCh被遍历完,而newCh没有被遍历完,则说明newCh中剩下的是新插入的节点,如果是newCh被遍历完,而oldCh没有被遍历完,则说明oldCh中剩下的是被移除的节点。

1
2
3
4
5
6
7
8
9
10
11
12
13
14
15
16
17
18
19
20
21
22
23
24
25
26
27
28
29
30
31
32
33
34
35
36
37
38
39
40
41
42
43
44
45
46
47
48
49
50
51
52
53
54
55
56
57
58
59
60
61
62
63
64
65
66
67
68
69
70
71
72
73
74
75
76
77
78
// https://github.com/vuejs/vue/blob/v2.6.11/src/core/vdom/patch.js#L404
function updateChildren (parentElm, oldCh, newCh, insertedVnodeQueue, removeOnly) {
let oldStartIdx = 0
let newStartIdx = 0
let oldEndIdx = oldCh.length - 1
let oldStartVnode = oldCh[0]
let oldEndVnode = oldCh[oldEndIdx]
let newEndIdx = newCh.length - 1
let newStartVnode = newCh[0]
let newEndVnode = newCh[newEndIdx]
let oldKeyToIdx, idxInOld, vnodeToMove, refElm

// removeOnly is a special flag used only by <transition-group>
// to ensure removed elements stay in correct relative positions
// during leaving transitions
const canMove = !removeOnly
//...
while (oldStartIdx <= oldEndIdx && newStartIdx <= newEndIdx) {
if (isUndef(oldStartVnode)) {
oldStartVnode = oldCh[++oldStartIdx] // Vnode has been moved left
} else if (isUndef(oldEndVnode)) {
oldEndVnode = oldCh[--oldEndIdx]
} else if (sameVnode(oldStartVnode, newStartVnode)) {
// oldCh头newCh头比较成功,递归patchVnode,idx往后移
patchVnode(oldStartVnode, newStartVnode, insertedVnodeQueue, newCh, newStartIdx)
oldStartVnode = oldCh[++oldStartIdx]
newStartVnode = newCh[++newStartIdx]
} else if (sameVnode(oldEndVnode, newEndVnode)) {
// oldCh尾newCh尾比较成功,递归patchVnode,idx往前移
patchVnode(oldEndVnode, newEndVnode, insertedVnodeQueue, newCh, newEndIdx)
oldEndVnode = oldCh[--oldEndIdx]
newEndVnode = newCh[--newEndIdx]
} else if (sameVnode(oldStartVnode, newEndVnode)) { // Vnode moved right
// oldCh头和newCh尾比较成功,递归patchVnode,然后将oldCh尾部的vnode插入到newCh的头部,oldStartIdx往后移,newEndIdx往前移
patchVnode(oldStartVnode, newEndVnode, insertedVnodeQueue, newCh, newEndIdx)
canMove && nodeOps.insertBefore(parentElm, oldStartVnode.elm, nodeOps.nextSibling(oldEndVnode.elm))
oldStartVnode = oldCh[++oldStartIdx]
newEndVnode = newCh[--newEndIdx]
} else if (sameVnode(oldEndVnode, newStartVnode)) { // Vnode moved left
// oldCh尾newCh头比较成功,递归patchVnode,然后将oldCh尾部的vnode插入到newCh的头部,oldEndIdx往前移,newStartIdx往后移
patchVnode(oldEndVnode, newStartVnode, insertedVnodeQueue, newCh, newStartIdx)
canMove && nodeOps.insertBefore(parentElm, oldEndVnode.elm, oldStartVnode.elm)
oldEndVnode = oldCh[--oldEndIdx]
newStartVnode = newCh[++newStartIdx]
} else {
// 用oldCl的key创建一个存有vnode的Map
if (isUndef(oldKeyToIdx)) oldKeyToIdx = createKeyToOldIdx(oldCh, oldStartIdx, oldEndIdx)
// 用新vnode的key从Map取数据
idxInOld = isDef(newStartVnode.key)
? oldKeyToIdx[newStartVnode.key]
: findIdxInOld(newStartVnode, oldCh, oldStartIdx, oldEndIdx)
// 如果没取到,oldCh中没有能够复用的vnode,新创建一个
if (isUndef(idxInOld)) { // New element
createElm(newStartVnode, insertedVnodeQueue, parentElm, oldStartVnode.elm, false, newCh, newStartIdx)
} else {
// 如果取到了,说明key相同,他们是相同的vnode,递归patchVnode,将oldCh的vnode插入到新的位置
vnodeToMove = oldCh[idxInOld]
if (sameVnode(vnodeToMove, newStartVnode)) {
patchVnode(vnodeToMove, newStartVnode, insertedVnodeQueue, newCh, newStartIdx)
oldCh[idxInOld] = undefined
canMove && nodeOps.insertBefore(parentElm, vnodeToMove.elm, oldStartVnode.elm)
} else {
// same key but different element. treat as new element
createElm(newStartVnode, insertedVnodeQueue, parentElm, oldStartVnode.elm, false, newCh, newStartIdx)
}
}
newStartVnode = newCh[++newStartIdx]
}
}
// 当`oldCh`被遍历完,而`newCh`没有被遍历完,则说明`newCh`中剩下的是新插入的节点
if (oldStartIdx > oldEndIdx) {
refElm = isUndef(newCh[newEndIdx + 1]) ? null : newCh[newEndIdx + 1].elm
addVnodes(parentElm, refElm, newCh, newStartIdx, newEndIdx, insertedVnodeQueue)
} else if (newStartIdx > newEndIdx) {
// 当`newCh`被遍历完,而`oldCh`没有被遍历完,则说明`oldCh`中剩下的是被移除的节点
removeVnodes(oldCh, oldStartIdx, oldEndIdx)
}
}

递归执行完patchVnodeupdateChildren之后,整棵vnode树就被完全更新了,diff结束。

完整流程图